Search
2026 Volume 6
Article Contents
ARTICLE   Open Access    

Chromatin accessibility dynamics and a hierarchical transcriptional regulatory network for shoot apex cold stress in Eucalyptus grandis

  • # Authors contributed equally: Peishan Li, Shasha Zhang

More Information
  • Received: 02 January 2026
    Revised: 19 February 2026
    Accepted: 26 February 2026
    Published online: 13 April 2026
    Forestry Research  6 Article number: e012 (2026)  |  Cite this article
  • Subtropical perennials lack formal winter dormancy mechanisms, rendering them more vulnerable to cold stress than temperate or boreal trees. While cold-response pathways are well characterized in model plants, the regulatory landscape in woody species remains elusive. Here, we demonstrate that shoot apices of the fast-growing subtropical tree Eucalyptus grandis respond to cold stress within 0.5 h through rapid chromatin accessibility remodeling and transcriptomic reprogramming. Time-series ATAC-seq and RNA-seq analyses revealed a hierarchical regulatory architecture over a 24 h period; this architecture is initiated by hormone- and circadian-related genes, followed by metabolic, cell-cycle, and physiological adjustments. Transcriptomic reprogramming was concentrated in cold- and red-light-responsive genes (e.g., CBF1 and CBF4), which were induced as early as 0.5–2 h post-treatment. Functional validation confirmed that four rapid cold-responsive motifs, including a CBF-binding site, exhibited elevated luciferase activity at 4 °C. While over 50% of dynamic chromatin accessibility regions correlated with differential gene expression, chromatin opening did not always coincide with immediate transcriptional activation. Notably, canonical auxin signaling components exhibited sustained induction and synchronized chromatin-expression dynamics. De novo motif analysis indicated that constitutively expressed AGL42 and ERF transcription factors in shoot apices may directly activate CBF4, initiating a 'development-to-stress' switch via downstream chromatin remodeling. Direct activation of the CBF4 promoter by two Eucalyptus grandis AGL42 orthologs was confirmed, establishing a novel regulatory relationship in the cold response. These findings provide a high-resolution map of how chromatin accessibility integrates transcription factors into a hierarchical regulatory network to modulate cold adaptation in subtropical woody plants.
  • 加载中
  • Supplementary Table S1 Primers and synthetic motifs used in this study.
    Supplementary Table S2 Gene Ontology enrichment of differentially accessible regions (dACRs) or differentially expressed genes (DEGs) -associated genes compared with 0 h.
    Supplementary Table S3 Time-course differential ATAC-seq peak analysis via LRT. Lists of high ACRs and low ACRs are also included.
    Supplementary Table S4 Detailed Gene Ontology annotations of genes with high ACR and/or low ACR features.
    Supplementary Table S5 Motif list and detailed annotations enriched by Homer suite.
    Supplementary Table S6 Arabidopsis Homologs of dACR and DEG genes from E. grandis.
    Supplementary Fig. S1 Gene Ontology enrichment of genes with dACR (a) and DEGs (b) among different time-points when compared to 0 h.
    Supplementary Fig. S2 Expression dynamics of DEGs with dACR feature.
    Supplementary Fig. S3 Transcriptional dynamic landscape of genes with high dACRs at different time points. a, 0h; b, 0.5h; c, 2 h; d, 6 h; e, 12 h; f, 24 h.
    Supplementary Fig. S4 Seqlogo of motifs identified by Homer suit.
    Supplementary Fig. S5 Chromatin-mediated hierarchical gene regulatory networks.
    Supplementary Fig. S6 Amino acid sequence alignment of AGL42 (a) and CBF4 (b) between Eucalyptus grandis and Arabidopsis thaliana.
  • [1] Ma X, Wang W, Zhang J, Jiang Z, Xu C, et al. 2025. NRT1.1B acts as an abscisic acid receptor in integrating compound environmental cues for plants. Cell 188:5231−5248 doi: 10.1016/j.cell.2025.07.027

    CrossRef   Google Scholar

    [2] Kidokoro S, Shinozaki K, Yamaguchi-Shinozaki K. 2022. Transcriptional regulatory network of plant cold-stress responses. Trends in Plant Science 27:922−935 doi: 10.1016/j.tplants.2022.01.008

    CrossRef   Google Scholar

    [3] Fang X, Yang D, Deng L, Zhang Y, Lin Z, et al. 2024. Phosphorus uptake, transport, and signaling in woody and model plants. Forestry Research 4:e017 doi: 10.48130/forres-0024-0014

    CrossRef   Google Scholar

    [4] Nilsson O. 2022. Winter dormancy in trees. Current Biology 32:R630−R634 doi: 10.1016/j.cub.2022.04.011

    CrossRef   Google Scholar

    [5] Wang H, Cao Y, Mansfield SD, Zhang P, Lin X, et al. 2025. Integrative transcriptome and metabolome evaluation of melanin biosynthesis in Phyllostachys nigra during low-temperature growth. Forestry Research 5:e020 doi: 10.48130/forres-0025-0020

    CrossRef   Google Scholar

    [6] Larran AS, Pajoro A, Qüesta JI. 2023. Is winter coming? Impact of the changing climate on plant responses to cold temperature. Plant, Cell & Environment 46:3175−3193 doi: 10.1111/pce.14669

    CrossRef   Google Scholar

    [7] Dai X, Lin Y, Zhou T, Li Y, Liao X, et al. 2023. Natural annual transcriptome dynamics of Eucalyptus reveal seasonal adaptation of tropical/sub-tropical trees. Tree Physiology 43:658−674 doi: 10.1093/treephys/tpac136

    CrossRef   Google Scholar

    [8] Ding Y, Shi Y, Yang S. 2024. Regulatory networks underlying plant responses and adaptation to cold stress. Annual Review of Genetics 58:43−65 doi: 10.1146/annurev-genet-111523-102226

    CrossRef   Google Scholar

    [9] Manasa SL, Panigrahy M, Panigrahi KCS, Rout GR. 2022. Overview of cold stress regulation in plants. The Botanical Review 88:359−387 doi: 10.1007/s12229-021-09267-x

    CrossRef   Google Scholar

    [10] Zhang X, Li M, Zhang X, Zeng R, Peng Y, et al. 2025. A receptor–kinase cascade confers cold-induced root growth inhibition in Arabidopsis. Nature Plants 11:1441−1454 doi: 10.1038/s41477-025-02034-5

    CrossRef   Google Scholar

    [11] Qian Z, He L, Li F. 2024. Understanding cold stress response mechanisms in plants: an overview. Frontiers in Plant Science 15:1443317 doi: 10.3389/fpls.2024.1443317

    CrossRef   Google Scholar

    [12] Wu J, Sun W, Sun C, Xu C, Li S, et al. 2023. Cold stress induces malformed tomato fruits by breaking the feedback loops of stem cell regulation in floral meristem. New Phytologist 237:2268−2283 doi: 10.1111/nph.18699

    CrossRef   Google Scholar

    [13] Shen X, Ping Y, Bao C, Liu C, Tahir MM, et al. 2023. Mdm-miR160–MdARF17–MdWRKY33 module mediates freezing tolerance in apple. The Plant Journal 114:262−278 doi: 10.1111/tpj.16132

    CrossRef   Google Scholar

    [14] Ding Y, Jia Y, Shi Y, Zhang X, Song C, et al. 2018. OST1-mediated BTF3L phosphorylation positively regulates CBFs during plant cold responses. The EMBO Journal 37:EMBJ201798228 doi: 10.15252/embj.201798228

    CrossRef   Google Scholar

    [15] Ding Y, Lv J, Shi Y, Gao J, Hua J, et al. 2019. EGR2 phosphatase regulates OST1 kinase activity and freezing tolerance in Arabidopsis. The EMBO Journal 38:EMBJ201899819 doi: 10.15252/embj.201899819

    CrossRef   Google Scholar

    [16] Lv J, Liu J, Ming Y, Shi Y, Song C, et al. 2021. Reciprocal regulation between the negative regulator PP2CG1 phosphatase and the positive regulator OST1 kinase confers cold response in Arabidopsis. Journal of Integrative Plant Biology 63:1568−1587 doi: 10.1111/jipb.13100

    CrossRef   Google Scholar

    [17] Ding Y, Li H, Zhang X, Xie Q, Gong Z, et al. 2015. OST1 kinase modulates freezing tolerance by enhancing ICE1 stability in Arabidopsis. Developmental Cell 32:278−289 doi: 10.1016/j.devcel.2014.12.023

    CrossRef   Google Scholar

    [18] Dong CH, Agarwal M, Zhang Y, Xie Q, Zhu JK. 2006. The negative regulator of plant cold responses, HOS1, is a RING E3 ligase that mediates the ubiquitination and degradation of ICE1. Proceedings of the National Academy of Sciences of the United States of America 103:8281−8286 doi: 10.3410/f.1033009.374627

    CrossRef   Google Scholar

    [19] Li H, Ding Y, Shi Y, Zhang X, Zhang S, et al. 2017. MPK3- and MPK6-mediated ICE1 phosphorylation negatively regulates ICE1 stability and freezing tolerance in Arabidopsis. Developmental Cell 43:630−642.e4 doi: 10.1016/j.devcel.2017.09.025

    CrossRef   Google Scholar

    [20] Zhao C, Wang P, Si T, Hsu CC, Wang L, et al. 2017. MAP kinase cascades regulate the cold response by modulating ICE1 protein stability. Developmental Cell 43:618−629.e5 doi: 10.1016/j.devcel.2017.09.024

    CrossRef   Google Scholar

    [21] Song Y, Zhang X, Li M, Yang H, Fu D, et al. 2021. The direct targets of CBFs: in cold stress response and beyond. Journal of Integrative Plant Biology 63:1874−1887 doi: 10.1111/jipb.13161

    CrossRef   Google Scholar

    [22] Ding Y, Yang H, Wu S, Fu D, Li M, et al. 2022. CPK28-NLP7 module integrates cold-induced Ca2+ signal and transcriptional reprogramming in Arabidopsis. Science Advances 8:eabn7901 doi: 10.1126/sciadv.abn7901

    CrossRef   Google Scholar

    [23] Doherty CJ, Van Buskirk HA, Myers SJ, Thomashow MF. 2009. Roles for Arabidopsis CAMTA transcription factors in cold-regulated gene expression and freezing tolerance. The Plant Cell 21:972−984 doi: 10.1105/tpc.108.063958

    CrossRef   Google Scholar

    [24] Kidokoro S, Yoneda K, Takasaki H, Takahashi F, Shinozaki K, et al. 2017. Different cold-signaling pathways function in the responses to rapid and gradual decreases in temperature. The Plant Cell 29:760−774 doi: 10.1105/tpc.16.00669

    CrossRef   Google Scholar

    [25] Li Z, Fu D, Wang X, Zeng R, Zhang X, et al. 2022. The transcription factor bZIP68 negatively regulates cold tolerance in maize. The Plant Cell 34:2833−2851 doi: 10.1093/plcell/koac137

    CrossRef   Google Scholar

    [26] Agarwal M, Hao Y, Kapoor A, Dong CH, Fujii H, et al. 2006. A R2R3 type MYB transcription factor is involved in the cold regulation of CBF genes and in acquired freezing tolerance. Journal of Biological Chemistry 281:37636−37645 doi: 10.1074/jbc.M605895200

    CrossRef   Google Scholar

    [27] Jiang B, Shi Y, Peng Y, Jia Y, Yan Y, et al. 2020. Cold-induced CBF–PIF3 interaction enhances freezing tolerance by stabilizing the phyB thermosensor in Arabidopsis. Molecular Plant 13:894−906 doi: 10.1016/j.molp.2020.04.006

    CrossRef   Google Scholar

    [28] Kidokoro S, Hayashi K, Haraguchi H, Ishikawa T, Soma F, et al. 2021. Posttranslational regulation of multiple clock-related transcription factors triggers cold-inducible gene expression in Arabidopsis. Proceedings of the National Academy of Sciences of the United States of America 118:e2021048118 doi: 10.3410/f.739665053.793583716

    CrossRef   Google Scholar

    [29] Zhou C, Yuan Z, Ma X, Yang H, Wang P, et al. 2021. Accessible chromatin regions and their functional interrelations with gene transcription and epigenetic modifications in sorghum genome. Plant Communications 2:100140 doi: 10.1016/j.xplc.2020.100140

    CrossRef   Google Scholar

    [30] Klemm SL, Shipony Z, Greenleaf WJ. 2019. Chromatin accessibility and the regulatory epigenome. Nature Reviews Genetics 20:207−220 doi: 10.1038/s41576-018-0089-8

    CrossRef   Google Scholar

    [31] Grandi FC, Modi H, Kampman L, Corces MR. 2022. Chromatin accessibility profiling by ATAC-seq. Nature Protocols 17:1518−1552 doi: 10.1038/s41596-022-00692-9

    CrossRef   Google Scholar

    [32] Liu X, Bie XM, Lin X, Li M, Wang H, et al. 2023. Uncovering the transcriptional regulatory network involved in boosting wheat regeneration and transformation. Nature Plants 9:908−925 doi: 10.1038/s41477-023-01406-z

    CrossRef   Google Scholar

    [33] Li M, Li J, Zhang Y, Zhai Y, Chen Y, et al. 2024. Integrated ATAC-seq and RNA-seq data analysis identifies transcription factors related to rice stripe virus infection in Oryza sativa. Molecular Plant Pathology 25:e13446 doi: 10.1111/mpp.13446

    CrossRef   Google Scholar

    [34] Zhang SY, Zhao BG, Shen Z, Mei YC, Li G, et al. 2023. Integrating ATAC-seq and RNA-seq to identify differentially expressed genes with chromatin-accessible changes during photosynthetic establishment in Populus leaves. Plant Molecular Biology 113:59−74 doi: 10.1007/s11103-023-01375-z

    CrossRef   Google Scholar

    [35] Guo M, Yang F, Zhu L, Wang L, Li Z, et al. 2024. Loss of cold tolerance is conferred by absence of the WRKY34 promoter fragment during tomato evolution. Nature Communications 15:6667 doi: 10.1038/s41467-024-51036-y

    CrossRef   Google Scholar

    [36] Wang P, Jin S, Chen X, Wu L, Zheng Y, et al. 2021. Chromatin accessibility and translational landscapes of tea plants under chilling stress. Horticulture Research 8:96 doi: 10.1038/s41438-021-00529-8

    CrossRef   Google Scholar

    [37] Fensham RJ, Laffineur B, Collingwood TD, Beech E, Bell S, et al. 2020. Rarity or decline: key concepts for the red list of Australian eucalypts. Biological Conservation 243:108455 doi: 10.1016/j.biocon.2020.108455

    CrossRef   Google Scholar

    [38] Wei J, Han Y, Xu H, Deng L, Li L, et al. 2025. AAAP gene family evolution and transcriptional regulation in Eucalyptus grandis under nitrogen, phosphate and boron deficiencies. BMC Plant Biology 25:879 doi: 10.1186/s12870-025-06907-x

    CrossRef   Google Scholar

    [39] Xing Y, Xu H, Yang D, Deng L, Li G, et al. 2025. Genome-wide identification and gene expression analysis of the malate dehydrogenase (MDH) gene family in Eucalyptus grandis. Frontiers in Plant Science 16:1640247 doi: 10.3389/fpls.2025.1640247

    CrossRef   Google Scholar

    [40] Xu H, Xing Y, Li G, Wang X, Zhou X, et al. 2025. Decoding PHR-orchestrated stress adaptation: a genome-wide integrative analysis of transcriptional regulation under abiotic stress in Eucalyptus grandis. International Journal of Molecular Sciences 26:2958 doi: 10.3390/ijms26072958

    CrossRef   Google Scholar

    [41] Aguayo P, Fernández M, Balocchi C, Valenzuela S. 2023. An overview of cold stress responses in Eucalyptus globulus. Trees 37:211−222 doi: 10.1007/s00468-022-02355-4

    CrossRef   Google Scholar

    [42] Costa e Silva F, Shvaleva A, Broetto F, Ortuño MF, Rodrigues ML, et al. 2009. Acclimation to short-term low temperatures in two Eucalyptus globulus clones with contrasting drought resistance. Tree Physiology 29:77−86 doi: 10.1093/treephys/tpn002

    CrossRef   Google Scholar

    [43] Costa e Silva F, Shvaleva A, Almeida MH, Chaves MM, Pereira JS. 2007. Responses to chilling of two Eucalyptus globulus clones with contrasting drought resistance. Functional Plant Biology 34:793−802 doi: 10.1071/fp07080

    CrossRef   Google Scholar

    [44] Shvaleva A, Costa e Silva F, Scotti P, Oufir M, Hausman JF, et al. 2008. Physiological and biochemical responses to low non-freezing temperature of two Eucalyptus globulus clones differing in drought resistance. Annals of Forest Science 65:204 doi: 10.1051/forest:2007087

    CrossRef   Google Scholar

    [45] Xu J, Li G, Lu Z, Xiang D, Zeng B, et al. 2008. Investigation on eucalypt forest plantations subjected to the freezing catastrophe in Southern China. Scientia Silvae Sinicae 44:103−110 doi: 10.11707/j.1001-7488.20080718

    CrossRef   Google Scholar

    [46] Duan F, Yan E, Shi T, Kang W, Tian W, et al. 2015. Eucalyptus plantation freezing damage and countermeasure analysis in Chuxiong prefecture. Eucalypt Science & Technology 32:39−44 (in Chinese) doi: 10.13987/j.cnki.askj.2015.01.008

    CrossRef   Google Scholar

    [47] Ball MC, Wolfe J, Canny M, Hofmann M, Nicotra AB, et al. 2002. Space and time dependence of temperature and freezing in evergreen leaves. Functional Plant Biology 29:1259−1272 doi: 10.1071/fp02037

    CrossRef   Google Scholar

    [48] Oberschelp GPJ, Guarnaschelli AB, Teson N, Harrand L, Podestá FE, et al. 2020. Cold acclimation and freezing tolerance in three Eucalyptus species: a metabolomic and proteomic approach. Plant Physiology and Biochemistry 154:316−327 doi: 10.1016/j.plaphy.2020.05.026

    CrossRef   Google Scholar

    [49] Liu Y, Jiang Y, Lan J, Zou Y, Gao J. 2014. Comparative transcriptomic analysis of the response to cold acclimation in Eucalyptus dunnii. PLoS One 9:e113091 doi: 10.1371/journal.pone.0113091

    CrossRef   Google Scholar

    [50] Ramírez F, Ryan DP, Grüning B, Bhardwaj V, Kilpert F, et al. 2016. deepTools2: a next generation web server for deep-sequencing data analysis. Nucleic Acids Research 44:W160−W165 doi: 10.1093/nar/gkw257

    CrossRef   Google Scholar

    [51] Zhang Y, Liu T, Meyer CA, Eeckhoute J, Johnson DS, et al. 2008. Model-based analysis of ChIP-Seq (MACS). Genome Biology 9:R137 doi: 10.1186/gb-2008-9-9-r137

    CrossRef   Google Scholar

    [52] Wang T, Ye W, Zhang J, Li H, Zeng W, et al. 2023. Alternative 3'-untranslated regions regulate high-salt tolerance of Spartina alterniflora. Plant Physiology 191:2570−2587 doi: 10.1093/plphys/kiad030

    CrossRef   Google Scholar

    [53] Huerta-Cepas J, Szklarczyk D, Heller D, Hernández-Plaza A, Forslund SK, et al. 2019. eggNOG 5.0: a hierarchical, functionally and phylogenetically annotated orthology resource based on 5090 organisms and 2502 viruses. Nucleic Acids Research 47:D309−D314 doi: 10.1093/nar/gky1085

    CrossRef   Google Scholar

    [54] Xu S, Hu E, Cai Y, Xie Z, Luo X, et al. 2024. Using clusterProfiler to characterize multiomics data. Nature Protocols 19:3292−3320 doi: 10.1038/s41596-024-01020-z

    CrossRef   Google Scholar

    [55] Heinz S, Benner C, Spann N, Bertolino E, Lin YC, et al. 2010. Simple combinations of lineage-determining transcription factors prime cis-regulatory elements required for macrophage and B cell identities. Molecular Cell 38:576−589 doi: 10.1016/j.molcel.2010.05.004

    CrossRef   Google Scholar

    [56] Wang FX, Shang GD, Wu LY, Xu ZG, Zhao XY, et al. 2020. Chromatin accessibility dynamics and a hierarchical transcriptional regulatory network structure for plant somatic embryogenesis. Developmental Cell 54:742−757.e8 doi: 10.1016/j.devcel.2020.07.003

    CrossRef   Google Scholar

    [57] Zhuang H, Lin E, Xie J, Jiang M, Ni F, et al. 2025. InDel variation and contraction of the C-repeat binding factor family contribute to cold sensitivity in Betula fujianensis. The Plant Cell 37:koaf216 doi: 10.1093/plcell/koaf216

    CrossRef   Google Scholar

    [58] Mei C, Yang J, Mei Q, Jia D, Yan P, et al. 2023. MdNAC104 positively regulates apple cold tolerance via CBF-dependent and CBF-independent pathways. Plant Biotechnology Journal 21:2057−2073 doi: 10.1111/pbi.14112

    CrossRef   Google Scholar

    [59] Li P, Zheng T, Li L, Liu W, Qiu L, et al. 2023. Integration of chromatin accessibility and gene expression reveals new regulators of cold hardening to enhance freezing tolerance in Prunus mume. Journal of Experimental Botany 74:2173−2187 doi: 10.1093/jxb/erad027

    CrossRef   Google Scholar

    [60] Artlip TS, Wisniewski ME, Bassett CL, Norelli JL. 2013. CBF gene expression in peach leaf and bark tissues is gated by a circadian clock. Tree Physiology 33:866−877 doi: 10.1093/treephys/tpt056

    CrossRef   Google Scholar

    [61] Vyse K, Schaarschmidt S, Erban A, Kopka J, Zuther E. 2022. Specific CBF transcription factors and cold-responsive genes fine-tune the early triggering response after acquisition of cold priming and memory. Physiologia Plantarum 174:e13740 doi: 10.1111/ppl.13740

    CrossRef   Google Scholar

    [62] Mathieu J, Yant LJ, Mürdter F, Küttner F, Schmid M. 2009. Repression of flowering by the miR172 target SMZ. PLoS Biology 7:e1000148 doi: 10.1371/journal.pbio.1000148

    CrossRef   Google Scholar

    [63] Dorca-Fornell C, Gregis V, Grandi V, Coupland G, Colombo L, et al. 2011. The Arabidopsis SOC1-like genes AGL42, AGL71 and AGL72 promote flowering in the shoot apical and axillary meristems. The Plant Journal 67:1006−1017 doi: 10.1111/j.1365-313X.2011.04653.x

    CrossRef   Google Scholar

    [64] Zhang G, Zhao H, Zhang C, Li X, Lyu Y, et al. 2019. TCP7 functions redundantly with several Class I TCPs and regulates endoreplication in Arabidopsis. Journal of Integrative Plant Biology 61:1151−1170 doi: 10.1111/jipb.12749

    CrossRef   Google Scholar

    [65] Zhang JJ, Xue HW. 2013. OsLEC1/OsHAP3E participates in the determination of meristem identity in both vegetative and reproductive developments of rice. Journal of Integrative Plant Biology 55:232−249 doi: 10.1111/jipb.12025

    CrossRef   Google Scholar

    [66] Andersen SU, Algreen-Petersen RG, Hoedl M, Jurkiewicz A, Cvitanich C, et al. 2007. The conserved cysteine-rich domain of a tesmin/TSO1-like protein binds zinc in vitro and TSO1 is required for both male and female fertility in Arabidopsis thaliana. Journal of Experimental Botany 58:3657−3670 doi: 10.1093/jxb/erm215

    CrossRef   Google Scholar

    [67] Feeney M, Frigerio L, Cui Y, Menassa R. 2013. Following vegetative to embryonic cellular changes in leaves of Arabidopsis overexpressing LEAFY COTYLEDON2. Plant Physiology 162:1881−1896 doi: 10.1104/pp.113.220996

    CrossRef   Google Scholar

    [68] Basile P, Wallace F, Olivaro C, De Palma N, Borsani O, et al. 2025. Cold-induced biochemical changes in leaves of two commercial clones of Eucalyptus. Frontiers in Molecular Biosciences 12:1584132 doi: 10.3389/fmolb.2025.1584132

    CrossRef   Google Scholar

    [69] Wang J, Liao X, Wu Z, Sane S, Han S, et al. 2025. Genetic control of seasonal meristem arrest in trees. Proceedings of the National Academy of Sciences of the United States of America 122:e2505641122 doi: 10.1073/pnas.2505641122

    CrossRef   Google Scholar

    [70] Canton M, Forestan C, Marconi G, Carrera E, Bonghi C, et al. 2022. Evidence of chromatin and transcriptional dynamics for cold development in peach flower bud. New Phytologist 236:974−988 doi: 10.1111/nph.18393

    CrossRef   Google Scholar

    [71] Zhu JK. 2016. Abiotic stress signaling and responses in plants. Cell 167:313−324 doi: 10.1016/j.cell.2016.08.029

    CrossRef   Google Scholar

    [72] Ma Y, Dai X, Xu Y, Luo W, Zheng X, et al. 2015. COLD1 confers chilling tolerance in rice. Cell 160:1209−1221 doi: 10.1016/j.cell.2015.01.046

    CrossRef   Google Scholar

    [73] Shibasaki K, Uemura M, Tsurumi S, Rahman A. 2009. Auxin response in Arabidopsis under cold stress: underlying molecular mechanisms. The Plant Cell 21:3823−3838 doi: 10.1105/tpc.109.069906

    CrossRef   Google Scholar

  • Cite this article

    Li P, Zhang S, Liu X, Li J, Li L, et al. 2026. Chromatin accessibility dynamics and a hierarchical transcriptional regulatory network for shoot apex cold stress in Eucalyptus grandis. Forestry Research 6: e012 doi: 10.48130/forres-0026-0011
    Li P, Zhang S, Liu X, Li J, Li L, et al. 2026. Chromatin accessibility dynamics and a hierarchical transcriptional regulatory network for shoot apex cold stress in Eucalyptus grandis. Forestry Research 6: e012 doi: 10.48130/forres-0026-0011

Figures(7)

Article Metrics

Article views(285) PDF downloads(63)

ARTICLE   Open Access    

Chromatin accessibility dynamics and a hierarchical transcriptional regulatory network for shoot apex cold stress in Eucalyptus grandis

Forestry Research  6 Article number: e012  (2026)  |  Cite this article

Abstract: Subtropical perennials lack formal winter dormancy mechanisms, rendering them more vulnerable to cold stress than temperate or boreal trees. While cold-response pathways are well characterized in model plants, the regulatory landscape in woody species remains elusive. Here, we demonstrate that shoot apices of the fast-growing subtropical tree Eucalyptus grandis respond to cold stress within 0.5 h through rapid chromatin accessibility remodeling and transcriptomic reprogramming. Time-series ATAC-seq and RNA-seq analyses revealed a hierarchical regulatory architecture over a 24 h period; this architecture is initiated by hormone- and circadian-related genes, followed by metabolic, cell-cycle, and physiological adjustments. Transcriptomic reprogramming was concentrated in cold- and red-light-responsive genes (e.g., CBF1 and CBF4), which were induced as early as 0.5–2 h post-treatment. Functional validation confirmed that four rapid cold-responsive motifs, including a CBF-binding site, exhibited elevated luciferase activity at 4 °C. While over 50% of dynamic chromatin accessibility regions correlated with differential gene expression, chromatin opening did not always coincide with immediate transcriptional activation. Notably, canonical auxin signaling components exhibited sustained induction and synchronized chromatin-expression dynamics. De novo motif analysis indicated that constitutively expressed AGL42 and ERF transcription factors in shoot apices may directly activate CBF4, initiating a 'development-to-stress' switch via downstream chromatin remodeling. Direct activation of the CBF4 promoter by two Eucalyptus grandis AGL42 orthologs was confirmed, establishing a novel regulatory relationship in the cold response. These findings provide a high-resolution map of how chromatin accessibility integrates transcription factors into a hierarchical regulatory network to modulate cold adaptation in subtropical woody plants.

    • Being sessile in nature, plants cannot relocate to evade adverse environmental conditions, rendering their survival perpetually challenged by many environmental pressures[13]. Many annual plants cope with such challenges through an alternation of generations, thereby escaping harsh seasonal shifts. In contrast, perennial trees must directly confront abiotic stresses, including severe cold stress in winter[4,5]. While temperate and boreal trees have evolved sophisticated winter dormancy mechanisms to cope with cold stress, tropical and subtropical trees are significantly more vulnerable[4,6]. The absence of winter dormancy in these species results in substantial negative impacts on growth and development upon cold exposure[7]. Consequently, cold stress stands out as a critical abiotic factor with profound implications for agricultural productivity and forest ecosystems[8]. Prolonged exposure to cold stress, including chilling (0−15 °C) or freezing (< 0 °C) temperatures, negatively impacts plant growth and development by inhibiting root growth, damaging leaves and reproductive organs, delaying seed germination, and reducing photosynthesis and respiration, ultimately leading to decreased yields in crops and impairing the growth and survival of woody plants[913]. Given these impacts, elucidating the transcriptional and epigenetic landscapes of the cold response is essential for enhancing cold tolerance in woody plants.

      To mitigate cold-induced damage, plants have evolved intricate signal transduction pathways[2,8]. In the canonical ICE1-CBF-COR regulatory pathway, cold stress triggers the activation of the kinase OST1 by repressing its negative regulators, such as PP2C-type phosphatases (EGR2, PP2CG1, and PP2CG2)[8,1416]. Phosphorylated OST1 subsequently activates the transcription factor (TF) ICE1 by releasing ICE1 from the inhibition of HOS1, MPK3, and MPK6[1720]. The activated ICE1 binds to the promoters of C-repeat binding factors (CBFs) to drive the expression of Cold-Regulated (COR) genes[21]. Moreover, the ICE1-CBF-COR pathway is highly conserved across different plant species[8]. Furthermore, the CPK-NLP-COR pathway facilitates a rapid response; cold stress activates the kinase CPK28 through a Ca2+-binding-dependent mechanism within seconds, leading to the nuclear translocation of NLP7 and subsequent COR induction via CBFs[22]. Other regulators, including CAMTAs, particularly CAMTA3 and CAMTA5, regulate the cold-induced expression of CBFs in Arabidopsis by activating CBF1 under abrupt, rather than gradual temperature drops[23,24]. Conversely, the expression of CBFs is also negatively regulated by the transcription factors MYB15 in Arabidopsis, and bZIP68 in maize, respectively[25,26]. Notably, cold signaling integrates with light signaling through PIF3, PHYB, and HY5, and with circadian clock signaling via RVE4/RVE8 and PRRs, to regulate the expression of CBFs and optimize plant fitness[27,28]. Similarly, hormones, including JA, BR, ethylene, and SL, interact with cold stress signaling in a CBF-dependent manner[8]. Despite these insights, the relationship between cold-responsive TFs and chromatin accessibility in woody perennials remains largely unexplored.

      Chromatin accessibility reflects the degree of physical contact between nuclear macromolecules and DNA, serving as a primary determinant of genome organization and transcriptional capacity[29,30]. Transposase-accessible chromatin sequencing (ATAC-seq) has emerged as a robust tool for profiling accessible chromatin regions (ACRs) across various plant species and cell types with less labor input and high sensitivity compared to DNase-seq[29,31]. The integration of ATAC-seq and RNA-seq allows researchers to identify differentially expressed genes (DEGs) associated with promoter accessibility shifts, thereby uncovering core regulatory networks[3234]. This approach has successfully identified TFs in wheat, rice, and the woody plant Populus deltoides × P. euramericana cv. 'Nanlin895'[3234]. For example, comparative analysis in tomato identified WRKY34 as a pivotal cold-tolerance gene linked to differential chromatin accessibility[35]. Similarly, 13 TFs highly related to cold stress were identified in tea plant leaves integrating ATAC-seq and RNA-seq[36]. However, most studies have focused on leaf tissues. An integrated ATAC-seq and RNA-seq landscape of the shoot apex—the center of primary growth—remains poorly characterized.

      Cold stress significantly impairs shoot apex development, including vertical growth, lateral organogenesis, and the vegetative-to-reproductive transition[7,12]. In temperate trees, apical buds enter dormancy to survive winter, thereby protecting the shoot apices from cold stress damage[7]. Conversely, in non-dormant tropical and subtropical plants, these apices remain active and vulnerable to cold stress[7]. For this reason, cold stress is one of the most important environmental stresses limiting the distribution and productivity of many tropical and subtropical woody plants[7]. Eucalyptus (Myrtaceae) encompasses three genera: Eucalyptus, Angophora, and Corymbia, with over 900 species/subspecies[37]. These perennial dicotyledonous trees or shrubs are native to Australia and Southeast Asia, with a natural distribution spanning from northern Australia to the Philippines[3840]. Eucalyptus represents one of the most economically significant hardwood genera globally, accounting for approximately 23% of global plantation forests, and contributing over ⅓ of China's industrial timber output[3840]. Known for their exceptional growth rates (up to 10 m per year) and short rotation periods (5 to 7 years), Eucalyptus is a primary source of timber and pulp and has been introduced to more than 95 countries and regions worldwide[3840]. However, Eucalyptus productivity and cultivation range are severely constrained by low temperatures[7]. Cold stress during the coldest quarter acts as the dominant climatic constraint on the geographical distribution of Eucalyptus dunnii, with its contribution rate reaching 35.6%[7]. Cold stress significantly reduces the photosynthetic rate by decreasing the content of photosynthetic pigments (including chlorophyll) in Eucalyptus[41,42]. Additionally, it impairs cell membrane integrity, lowers water potential[41], and consequently strongly inhibits leaf expansion, root elongation, and total biomass accumulation[43,44]. More importantly, cold stress causes the 'freeze-tip' phenomenon, where apical buds and young shoots sustain lethal injury, leading to significant yield losses[4547]. While the transcriptomic, proteomic, and metabolomic responses of Eucalyptus leaves have been documented[48,49], the molecular mechanisms governing shoot apex cold resilience—and the role of chromatin accessibility therein—remain elusive.

      In this study, we performed a high-resolution time-series analysis of cold stress responses in the shoot apices of Eucalyptus grandis (E. grandis) by integrated ATAC-seq and RNA-seq. We clarified the temporal hierarchy of chromatin remodeling and transcriptional reprogramming, and identified key TFs that potentially mediate the 'development-to-stress' switch. This research provides a fundamental theoretical framework and genetic resources for the improvement of cold tolerance in Eucalyptus and other subtropical woody species.

    • E. grandis clone Eg5 tissue-cultured seedlings were provided by Prof. Wei Wu from the Seedling Center of Fujian Yong'an Forestry Group Co., Ltd. Briefly, axillary buds were subcultured on Murashige and Skoog (MS) medium (supplemented with 0.4 mg/L 6-BA, 0.2 mg/L NAA, 30 g/L sucrose, 0.05 g/L cysteine, and 8 g/L agar; pH 5.8) for 25 d. Rooting of these axillary buds was conducted on 1/2 MS medium (supplemented with 0.5 mg/L IBA, 15 g/L sucrose, 7 g/L carrageenan, and 0.05 g/L cysteine; pH 5.8) for 10 d. The rooted seedlings were transplanted into soil and cultivated in a growth chamber for four weeks under the following conditions: light intensity of 50 μmol/m2/s, relative humidity of 60%, a 16 h light/8 h dark photoperiod, and a temperature of 25 °C. Seedlings of uniform vigor were selected for a time-series cold stress experiment, where they were exposed to 4 °C for 0, 0.5, 2, 6, 12, and 24 h. For transcriptome analysis, 15 shoot apices were pooled per biological replicate; RNA-seq was performed in triplicate. For ATAC-seq, two fresh shoot apices were pooled per biological replicate, with three biological replicates maintained for each time point.

    • Seedlings of the same age as those used in the molecular analysis were subjected to 4 and 25 °C for 0.5 and 24 h, respectively. Following the treatment, seedlings were transferred to a 25 °C growth chamber for a 3-d recovery period under identical baseline conditions to those used in the transcriptome analysis. Morphological observations were conducted before treatment, immediately after treatment, and after the recovery period. Images were acquired using a Leica S9i stereomicroscope at 2× magnification (parameters: gain = 4×, saturation = 60, and gamma = 0.60). Shoot apex length was measured using ImageJ software.

    • Fresh shoot apices were chopped into a homogenate on a pre-chilled Petri dish. The homogenate was resuspended in lysis buffer (15 mM Tris-HCl, pH 7.5; 4 mM NaCl; 0.2 mM spermidine; 0.5 mM DTT; 0.2% Triton X-100), and incubated at 4 °C for 10 min. The lysate was filtered through two layers of Miracloth (Merck, Cat. No. 475855-1R). The filtrate was layered onto a sucrose density buffer (20 mM Tris-HCl, pH 8.0; 2 mM MgCl2; 2 mM EDTA; 7.5 mM DTT; 0.2% Triton X-100; 1.2 M sucrose) and centrifuged at 2,200 × g (4 °C) for 20 min. The nuclear pellet was washed with pre-chilled wash buffer (10 mM Tris-HCl, pH 8.0; 5 mM MgCl2), and pelleted by centrifugation at 1,200 × g for 4 min. Purified nuclei were transposed using Tn5 transposase following the manufacturer's instructions (Vazyme, Cat. No. 12207ES96). The tagged product was immediately purified using two volumes of DNA Clean Beads (Vazyme, Cat. No. N41102). Purified chromatin fragments were processed for DNA library preparation with the TruePrep DNA Library Prep Kit V2 (Vazyme, Cat. No. TD50102) and TruePrep Index Kit V2 (Vazyme, Cat. No. TD202). Subsequently, size selection was performed using 0.55×, and 1× volumes of DNA Clean Beads. Final ATAC-seq libraries were sequenced on the BGI DNBSEQ-T7 platform (150 bp paired-end reads) by Berry Genomics Co., Ltd (Beijing, China).

    • Total RNA was extracted from E. grandis shoot apices using the Polysaccharide Polyphenol Total RNA Extraction Kit (TIANGEN, Cat. No. A1104A). Oligo d(T)25 magnetic beads (NEB, Cat. No. S1419S) were washed with binding buffer, resuspended, and incubated with 500 ng of RNA for 5 min at room temperature. The beads were then collected, washed twice with washing buffer, and poly(A) + RNA was eluted by heating with DEPC-treated water (Sangon Biotech, Cat. No. B501005) at 80 °C for 3 min. The eluted poly(A) + RNA was fragmented at 94 °C for 3 min using 5 × First Strand Buffer (TaKaRa, Cat. No. 639536). Complementary DNA (cDNA) was synthesized with SMARTScribe Reverse Transcriptase (TaKaRa, Cat. No. 639536) and an RNase Inhibitor (Vazyme, Cat. No. R301-03) following the manufacturer's protocol, then purified with an equal volume of DNA Clean Beads (Vazyme, Cat. No. N41102). Purified cDNA was used for library preparation with the KAPA HiFi Kit (KAPA Biosystems, Cat. No. KK2101). The size selection was executed using 0.6 × and 0.2 × volumes of DNA Clean Beads. Final libraries were sequenced on the Illumina NovaSeq platform (150 bp paired-end reads) by Berry Genomics Co., Ltd.

    • Quality filtering and adapter trimming of raw reads were performed using fastp (v0.22.0, -q 20 -l 18). For ATAC-seq, clean reads were aligned to the E. grandis genome (NCBI Genome Assembly ASM1654582v1) using Bowtie2 (v2.3.5.1)[38]. PCR duplicates were identified and removed using Picard MarkDuplicates (v1.141) with the ASSUME_SORTED = true, and REMOVE_DUPLICATES = true options. To account for the characteristics of Tn5 transposase, mapped reads were shifted using the alignmentSieve function in deepTools (v3.5.4)[50]. Chromatin accessibility regions (ACRs) were identified using MACS3 (-g 626634579, --keep-dup all, and -q 0.05)[51]. Peak abundance was quantified using DiffBind (v3.16.0) with minOverlap = 1. Time-series differential ACRs (dACRs) were identified using the Likelihood Ratio Test (LRT) implemented in the DESeq2 package (v1.46.0) with a threshold of p < 0.05. For each dACR, the time point with the highest peak count was defined as the high dACR, whereas the time point with the lowest peak count was defined as the low dACR. Pairwise differential ACRs relative to the 0 h control were identified using DiffBind with a threshold of p < 0.01.

      For RNA-seq, clean reads were mapped to the E. grandis genome using STAR (v2.5.2b) and quantified with featureCounts (v2.0.1)[52]. Differentially expressed genes (DEGs) between each time point and the 0 h control were identified via DESeq2 with thresholds of p < 0.01, and |log2FoldChange| ≥ 1. Gene ontology annotation for E. grandis genes was conducted using eggNOG-mapper (v5.0)[53], and GO enrichment analysis was performed using clusterProfiler (v4.14.6) in R[54].

    • High dACR coordinates were analyzed using findMotifsGenome.pl (HOMER suite) for de novo motif discovery[55]. The parameters were set to -size 50, -mset plants, and -bg using the low dACR coordinate list as background. Potential false-positive motifs were filtered and excluded from downstream analyses. Odds ratios were calculated as the ratio of the percentage of motif-contained targets to that in the background, reflecting the strength of motif enrichment. The match score between de novo identified motifs and known plant motifs represented their degree of similarity, with 0.6 considered an acceptable threshold. For motif variability calculation, identified motifs were imported into R and computed using ChromVar with set.seed (19960203). The accessibility correlation between pairs of TF motifs was calculated using the hierarchical clustering (hclust) method. Furthermore, synergy levels between motif pairs were assessed to indicate potential cooperative or competitive binding events in accessible chromatin regions. Target genes containing TF motifs were identified using the scan_sequences function in the universalmotif R package with logodds ≥ 0.6, RC = TRUE, and no.overlaps = TRUE.

    • For motif activity assays, eight tandem repeats of each motif were synthesized and cloned into the pGreenII 0800-LUC vector. Plasmids were extracted using an Endofree Maxi Plasmid Kit (TIANGEN, Cat. No. DP117). The CaMV 35S promoter and mini-35S promoter were used as controls. The resulting constructs were transformed into Arabidopsis protoplasts isolated from 3−4 week old seedlings. After overnight expression, protoplasts were subjected to 4 °C for 0.5 h, followed by a 0.5 h recovery at room temperature to restore translational activity before the luciferase assay. Luciferase activity was quantified using a dual-luciferase reporter assay kit (Beyotime, Cat. No. RG089S). Firefly luciferase (FLuc) and Renilla luciferase (RLuc) signals were recorded using a BioTek Cytation 5. FLuc signals were normalized to RLuc signals and further normalized to the non-stressed control. Three replicates were performed for each treatment.

      For transcription factor–promoter interaction assays, a 2 kb promoter fragment of CBF4 (LOC104449076) was cloned into the pGreenII 0800-LUC vector. Two candidate AGL42 transcription factor coding sequences were cloned into the HBT-Flag vector. The resulting constructs were co-transfected into Arabidopsis protoplasts and expressed overnight, followed by cold stress treatment as described above.

      All primers and synthetic motifs used in this study are listed in Supplementary Table S1.

    • An Arabidopsis protein BLASTp database was generated via makeblastdb. Protein sequences corresponding to cold-responsive dACRs in E. grandis were queried against this database (BLASTp; -evalue = 1e–5, and -max_target_seqs = 1). Homologous genes were identified using an E-value threshold of < 1e–10, and sequence identity of > 50%.

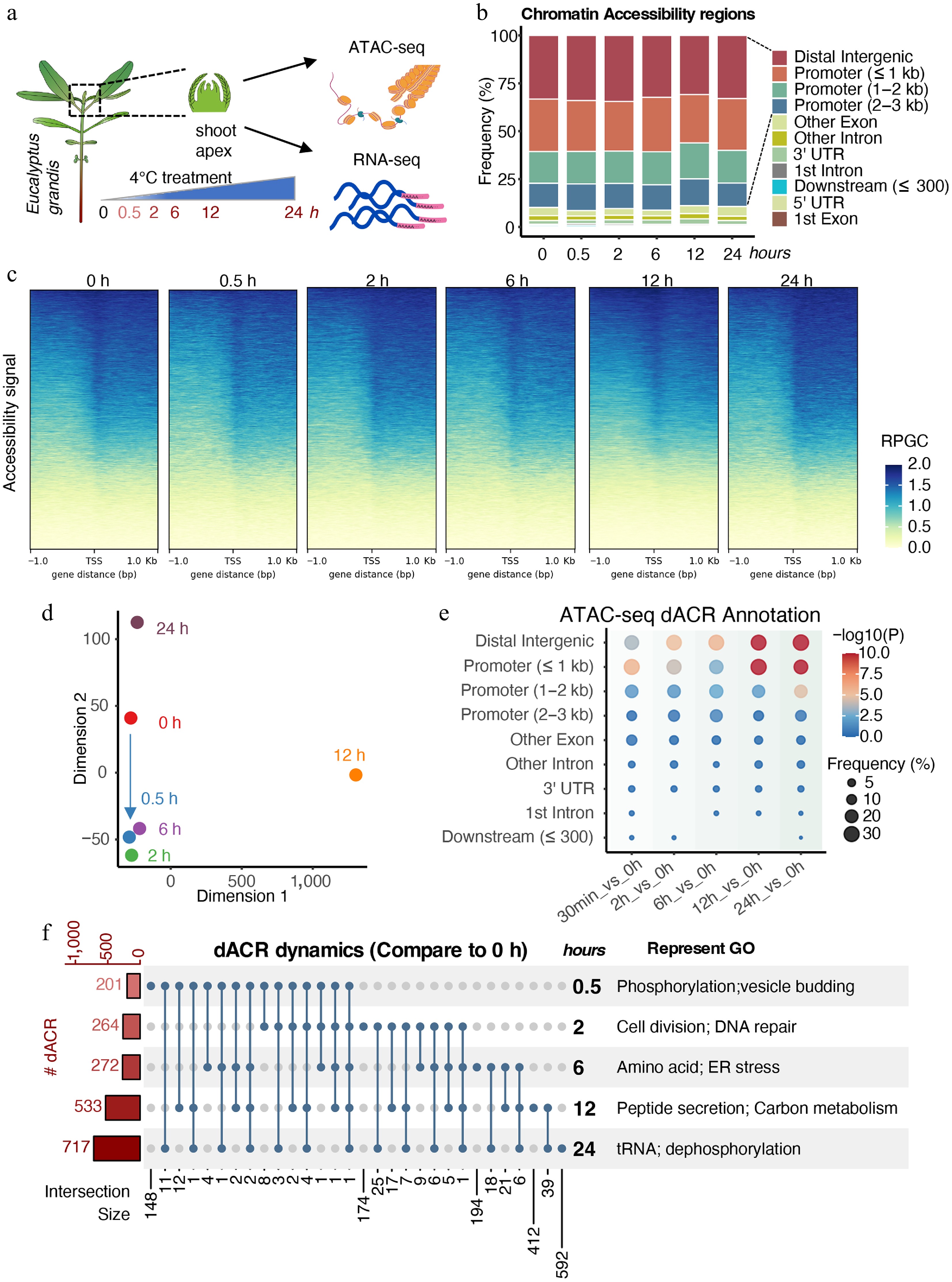
    • Cold stress imposes a pronounced adverse effect on shoot growth and development in Eucalyptus species[45]. Genome architecture and chromatin accessibility represent key determinants of cellular functional states[56]. To dissect the dynamics of chromatin accessibility triggered by cold stress, we performed an assay for transposase-accessible chromatin sequencing (ATAC-seq) on shoot apices of E. grandis across a 0–24 h cold stress time course (Fig. 1a). These accessible chromatin regions (ACRs) were widely distributed across the genome, with the highest enrichment at promoter regions, and signal clustering concentrated around transcription start sites (Fig. 1b, c). These patterns affirmed the reliability of our experimental data.

      Figure 1. 

      Dynamic chromatin accessibility of E. grandis under cold stress. (a) Experimental scheme of sampling in this study. (b) Annotation of ATAC-seq peaks. (c) Chromatin accessibility signals around transcription start sites (TSS). Signals were calculated using reads per genomic content (RPGC) normalization. (d) Multidimensional scaling (MDS) analysis of samples. (e) Distribution of differentially accessible regions (dACRs) compared with the 0 h control. (f) Upset plot and GO enrichment analysis of genes associated with dACRs.

      To better characterize differences in chromatin accessibility across samples, Multidimensional Scaling (MDS) analysis revealed rapid chromatin accessibility remodeling within 0.5 h of cold stress, with similar profiles maintained at 2 and 6 h (Fig. 1d). In addition, chromatin states at 12 and 24 h diverged markedly from the 0 h control and early stress time points, indicating extensive cold-induced chromatin reprogramming.

      To elucidate the chromatin accessibility dynamics induced by cold stress, we conducted differential accessibility chromatin region (dACR) analyses by comparing each time point with the 0 h control. Results indicated that dACRs were primarily located in distal intergenic and promoter (≤ 1 kb) regions (Fig. 1e). Notably, the enrichment (Fisher's exact test) and number of dACR-associated genes showed a steady upward trend, rising from 201 at 0.5 h, to 717 at 24 h (Fig. 1e, f). These dACRs also exhibited strong temporal specificity. Gene Ontology (GO) enrichment analyses of genes harboring dACRs revealed a distinct temporal trajectory that mirrored the duration of cold treatment (Fig. 1f; Supplementary Fig. S1a). Briefly, enrichment identified stage-specific processes: protein phosphorylation and vesicle budding at 0.5 h; cell division and DNA repair at 2 h; amino acid metabolism and ER stress at 6 h; and carbon metabolism and protein dephosphorylation at 12–24 h (Supplementary Table S2). Together, these results demonstrate a rapid initial chromatin response followed by progressive, time-dependent remodeling under sustained cold stress.

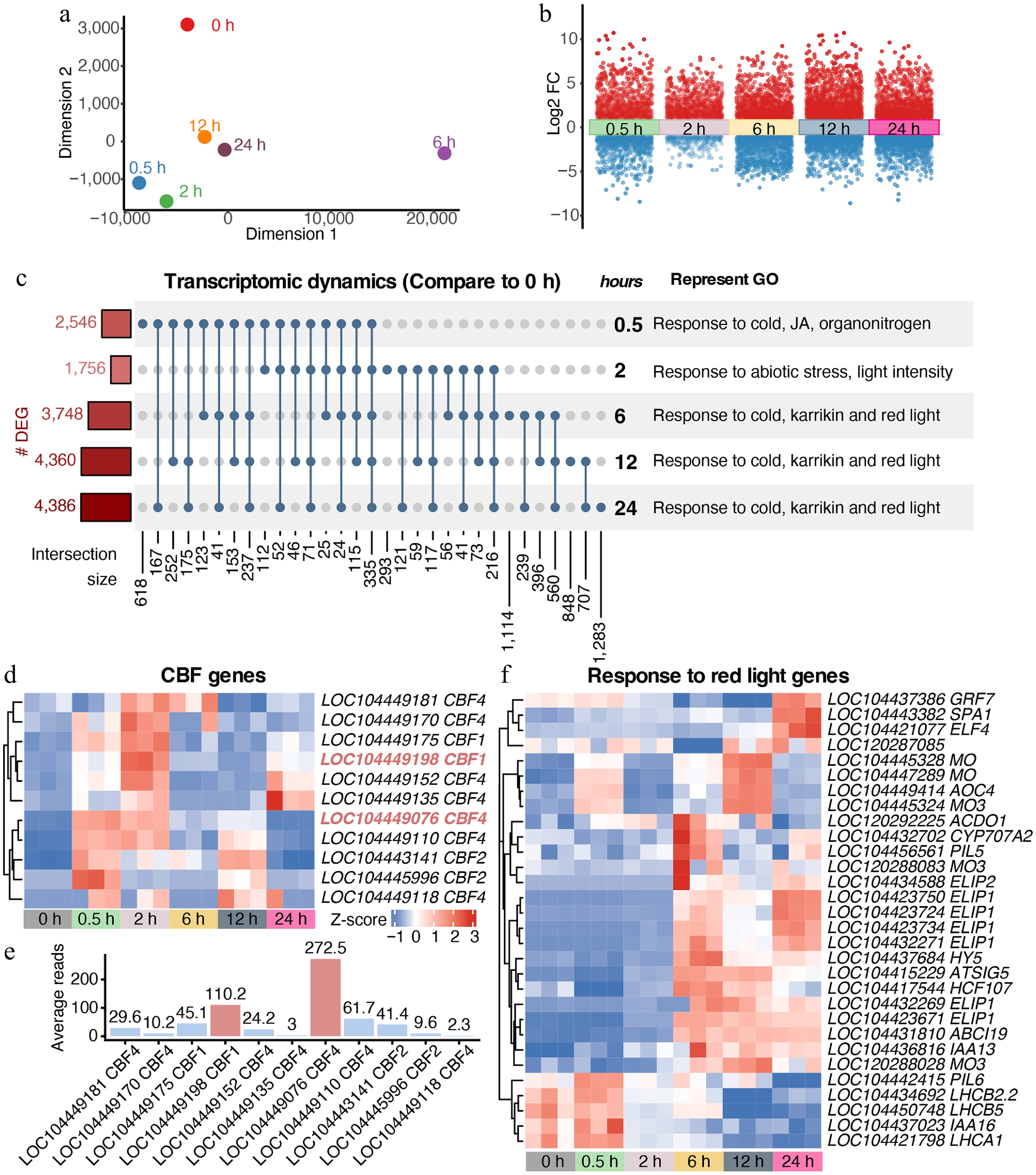
    • Given its role in modulating transcription factor access, chromatin accessibility is crucial for transcriptional reprogramming. Accordingly, parallel time-series RNA-seq on the shoot apex samples was performed. MDS analysis showed that transcriptomic changes were evident as early as 0.5 h (Fig. 2a). Transcriptomic divergence became most pronounced at 6 h, which was clearly separated from all other time points. Although partial convergence was observed at 12 and 24 h, the transcriptomic states remained distinct from the 0 h control, indicating sustained reprogramming. This reprogramming was substantial, with numerous genes showing pronounced expression shifts (Fig. 2b). Differentially expressed genes (DEGs) displayed strong temporal specificity, consistent with chromatin dynamics, suggesting stress intensity-dependent regulation of cold stress responses (Fig. 2c). GO enrichment revealed a shift from cold- and JA-responsive pathways to red light–associated processes (Fig. 2c; Supplementary Fig. S1b; Supplementary Table S2).

      Figure 2. 

      Rapid transcriptomic reprogramming of E. grandis under cold stress. (a) MDS trajectory of RNA-seq data. (b) Transcriptomic dynamics at different time points under cold stress compared with the 0 h control. (c) Covariation and GO enrichment analysis of differentially expressed genes (DEGs) compared with the 0 h control. (d) and (e) Dynamic expression of putative CBFs in E. grandis. (f) Cold stress reprograms the expression of genes responsive to red light.

      CBFs serve as core transcription factors that orchestrate the transcription of Cold-Regulated (COR) genes in the plant cold stress signaling pathway[8,21,5760]. Based on Arabidopsis CBFs, we identified CBF homologs in E. grandis. Expression profiling showed that most E. grandis CBFs were rapidly induced within 0.5–2 h (Fig. 2d). Notably, LOC104449076 (putative CBF4) and LOC104449198 (putative CBF1) exhibited the highest expression levels (Fig. 2e), suggesting they act as primary regulators. Conversely, most red-light-responsive genes were activated at later stages (6–24 h, Fig. 2f), while photosystem-related genes, such as the LHCB gene, were notably repressed, suggesting suppressed photosynthetic capacity under cold stress.

      In summary, dynamic changes in the transcriptome, as well as chromatin accessibility, revealed a coordinated and rapid response of the E. grandis shoot apices to cold stress, characterized by early CBF activation and subsequent secondary responses involving reduced photosynthetic activity and induction of red light-responsive pathways.

    • To profile temporal accessibility, we identified 1,345 differentially accessible chromatin regions (dACRs, p < 0.05) via likelihood ratio tests (LRT) (Fig. 3a; Supplementary Table S3). Each dACR was classified as a 'high ACR' at its peak accessibility and a 'low ACR' at its minimum. We observed a progressive increase in high ACRs with prolonged stress, accompanied by a decrease in low ACRs (Fig. 3b), indicating significant chromatin opening. The classifications and accessibility trends were confirmed again by the temporal dynamics of high and low ACR clusters independently (Fig. 3c).

      Figure 3. 

      Time-lapse chromatin accessibility dynamics of E. grandis during cold stress. (a) Time-series significant chromatin accessibility dynamics in the shoot apex. (b) Counts of high- and low-accessibility peaks. (c) Trends of high- and low-accessibility peaks across cold-stress periods. (d) GO enrichment analysis of genes with significant chromatin accessibility peaks. Abbreviations are indicated at the bottom of the figure.

      To decipher the biological function of these stage-specific ACR dynamics, we performed Gene Ontology (GO) enrichment analysis on genes with high and low ACRs (Fig. 3d). High ACRs displayed clear temporal shifts in functional enrichment during cold stress (Fig. 3d left panel; Supplementary Table S4). As early as 0.5 h, chromatin opening occurred at auxin-responsive and circadian-related genes. By 2 h, high ACRs were enriched for phytoalexin metabolism and peroxidase activity regulation, followed by cell cycle regulation and vegetative-to-reproductive phase transition of the meristem at 6 h. At 12–24 h, high ACRs were associated with nitric oxide and light signaling. Interestingly, auxin-responsive genes exhibited regulated chromatin accessibility across multiple time points, highlighting their sustained involvement throughout cold stress. In contrast, low ACRs were enriched for ethylene and brassinosteroid (BR) signaling at early stages and long-distance signaling at late stages (Fig. 3d right panel; Supplementary Table S4).

      Collectively, these results demonstrated that cold stress induced stage-specific, functionally divergent changes in chromatin accessibility in E. grandis shoot apices. Particularly, during the early response phase, cold stress rapidly increased chromatin accessibility in auxin-responsive genes, while concurrently reducing accessibility in genes involved in ethylene and BR signaling, indicating a coordinated role of hormone signaling in cold stress response in the shoot apices.

    • Time-course DEGs were also identified by the LRT method (Supplementary Fig. S2). The dACRs and DEGs were not restricted to genes with extreme expression levels (Fig. 4a), confirming that cold stress elicited genuine chromatin and transcriptional reprogramming. Venn analysis showed that 60.2% of genes harboring dACRs were classified as DEGs (Fig. 4b). This strong association was maintained across time points (Fig. 4c), indicating a tight coupling between chromatin accessibility and gene expression.

      Figure 4. 

      Chromatin accessibility dynamics under cold stress were associated with transcription. (a) Distribution of genes with differentially chromatin accessible regions (dACRs) and/or differential expression (DEGs). Genes were ranked from low to high average expression. (b) Venn diagram of genes with dACRs, DEGs, and total genes identified in RNA-seq. (c) Counts and proportions of DEGs harboring dACRs. (d) Chromatin accessibility of genes involved in the 'response to auxin' GO term identified in Fig. 3d. Homologs of Arabidopsis genes are indicated after loci IDs. (e) Gene expression dynamics of auxin-responsive genes identified from RNA-seq data. Each time point includes three biological replicates, indicated by dots.

      Given our previous observation that the auxin response module was persistently activated under cold stress (Fig. 3d), we profiled the temporal chromatin accessibility and gene expression dynamics of auxin-related genes identified via GO analysis to evaluate the link. Cold stress rapidly suppressed the chromatin accessibility of E. grandis homologs of Arabidopsis HLS1 (LOC104418450) and ATAPM1 (LOC104437868) (Fig. 4d), with a corresponding reduction in their transcript levels (Fig. 4e). For IAA family homologs (e.g., IAA9, IAA13), transcriptional changes were synchronous with chromatin dynamics, while ARF family homologs showed consistent overall expression trends despite less tightly matched patterns, supporting a general coupling between chromatin remodeling and transcriptional regulation under cold stress.

      To further clarify how chromatin remodeling events (e.g., pre-stress and immediate post-stress) correlate with temporal transcriptional regulation, we analyzed the expression landscape of all cold-induced high accessible chromatin region (ACR) genes. Genes with pre-existing high ACRs at 0 h represent constitutively open chromatin in the shoot apices (Fig. 3c), and they exhibited two distinct expression patterns: native high-expression genes were gradually downregulated after cold stress (Supplementary Fig. S3, cluster 1 of 0 h), while a large subset displayed time-dependent stress-induced expression (rapid: 0.5 h; intermediate: 2–6 h; late: 12–24 h) (Supplementary Fig. S3, cluster 2–5 of 0 h). Temporal asynchrony between chromatin accessibility and gene expression was evident in 0.5 h high ACR genes, which showed native high-expression genes (e.g., PIN1) transiently downregulated at 0.5 h, whereas auxin signaling (e.g., IAA9) and nutrient transport (e.g., YSL2, NPF2.9) genes showed delayed expression changes. Similar asynchronous patterns were observed for high ACRs identified at 2–24 h (Supplementary Fig. S3).

      Collectively, these results delineated a temporal blueprint whereby chromatin accessibility responses with different kinetics shapes time-dependent transcriptional regulation under cold stress.

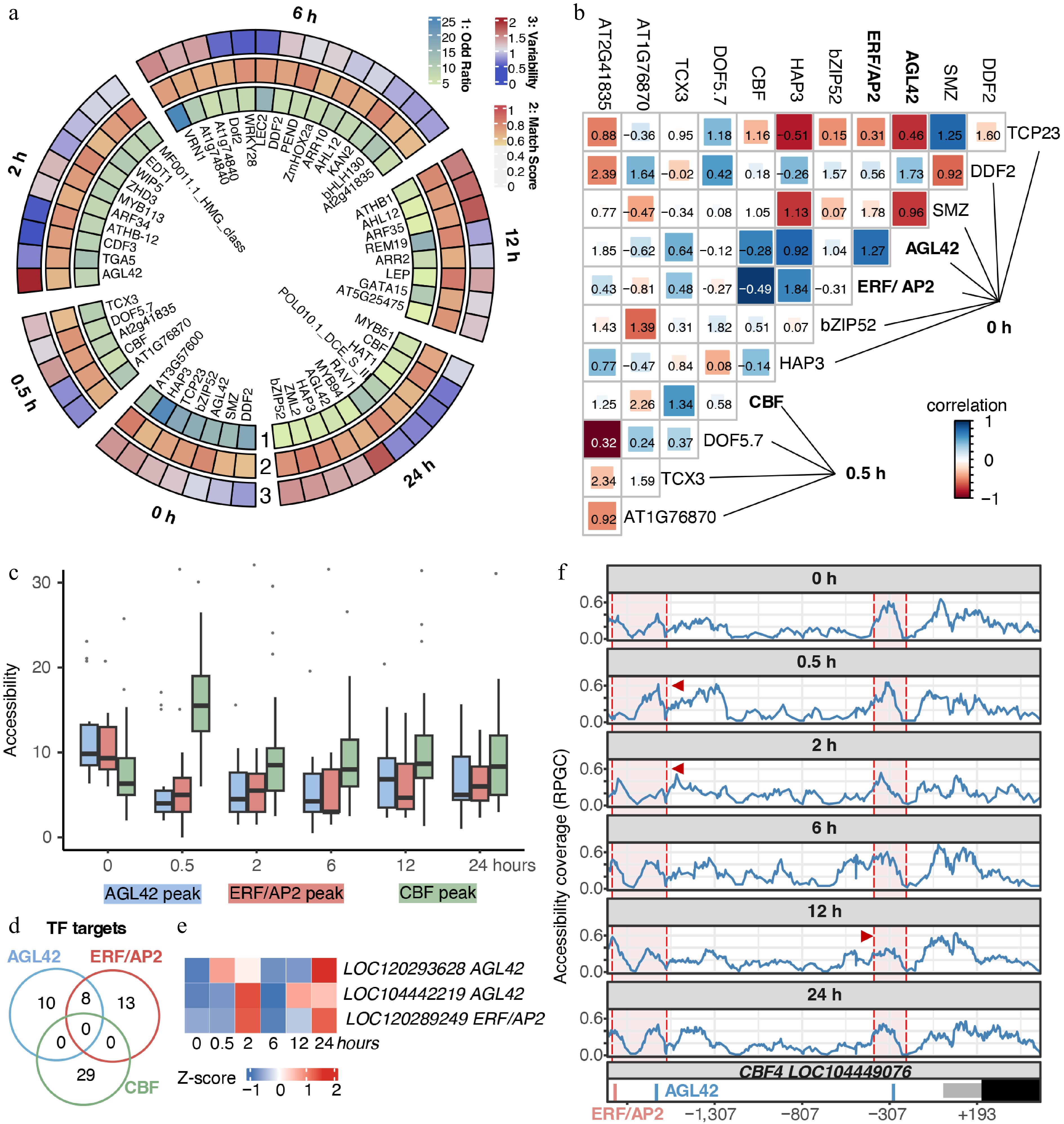
    • To dissect TF dynamics under cold stress in E. grandis shoot apices, we performed a HOMER motif enrichment on high ACRs using low ACRs as background (Supplementary Fig. S4; Supplementary Table S5). At 0 h, seven motifs were identified (Fig. 5a), corresponding to TFs in shoot apex development (e.g., DDF2, SMZ, AGL42, bZIP52, TCP23, HAP3, and AT3G57600 [ERF/AP2])[6165], indicating that our data was reliable and accurate. At 0.5 h, motifs for stress-responsive TFs, including CBF, TCX3, and DOF5.7[8,66] were enriched, confirming rapid chromatin remodeling. At later time points (2–24 h), motif enrichment analysis of high ACRs revealed the progressive engagement of potential transcription factors associated with stress responses (e.g., WIP5), auxin signaling (ARF), and chromatin regulation (AHL) (Fig. 5a). Notably, the transcription factor motif of LEC2, a master regulator with the capacity to reprogram cell fate[67], was significantly enriched at 6 h. Given that the transcriptome diverged most at 6h (Fig. 2a), this suggests a potential transition from acute stress signaling to developmental reprogramming. This sequential activation of TFs reflected a progressive transition of the shoot apices from a growth/development-oriented state to rapid cold stress response, accompanied by chromatin remodeling and potential cell fate transition.

      Figure 5. 

      Chromatin-mediated hierarchical gene regulatory networks of E. grandis during cold stress. (a) Motifs were identified using the Homer suite. Only motifs with p-values higher than the threshold for potential false positives were retained. The Odd ratio was calculated as the percentage of motif-containing targets, divided by the corresponding percentage in the background. Match scores were obtained by comparison with the best-matched transcription factor motifs. Motif variability was calculated using chromVar to reflect motif specificity in the corresponding samples. (b) Chromatin co-accessibility and co-localization analyses between putative TF pairs. Color indicates the correlation coefficient, representing chromatin co-accessibility of TF target regions. Numbers in the figure indicate co-binding scores of putative TFs. (c) Chromatin accessibility level of regions targeted by AGL42-, ERF/AP2-, and CBF-like TFs. (d) Venn diagram of potential target genes of AGL42-, ERF/AP2-, and CBF-like TFs. (e) Time-course gene expression of candidate AGL42 and ERF/AP2 genes. (f) Chromatin accessibility and TF binding sites in the putative CBF4 promoter. Regions enclosed by red shading indicate the vicinity of AGL42 and ERF/AP2 target sites, and positions indicated by red arrows represent regions with significant coverage changes.

      Next, we used chromVAR-derived motif variability to calculate correlations in chromatin accessibility between motifs and to analyze their co-localization patterns. We observed that certain TF pairs exhibited strong correlations in chromatin accessibility at their binding sites (Supplementary Fig. S5). For example, at 0 h, AGL42 and AT3G57600 showed high positive correlations (blue color) with most TFs responding along the stress time course. At 2 h, ARF34 and AGL42 displayed strong correlations with TFs activated at 12−24 h of stress, while at 6 h, AT1G74840 and WRKY family TFs were also highly correlated with TFs responding at 12−24 h. In contrast, the co-accessibility of binding sites for some TFs was predominantly negatively correlated (red color). For instance, TCP23 at 0 h exhibited strong negative correlations with multiple stress-responsive TFs, and REM19 at 12 h was negatively correlated with TFs activated at later stages of the stress response. Motif co-localization analysis further revealed a complex regulatory network of interactions between these putative TFs and their targets (values on the figure). Thus, chromatin co-accessibility and motif co-localization features reflected the dynamic and hierarchical interplay of chromatin organization and transcriptional regulation in the E. grandis shoot apices under cold stress.

      We next focused on the 0−0.5 h window to illustrate the TFs' hierarchical network during the rapid cold response. We found that, in the shoot apices at 0 h, locally expressed AGL42- and ERF/AP2-like TFs exhibited pronounced chromatin co-accessibility with CBF target regions activated at 0.5 h (Fig. 5b). Results suggested two possible mechanisms underlying rapid cold response: 1) these TFs might co-bind to the same targets, 2) CBF in shoot apices was regulated by AGL42- and ERF/AP2-like TFs. Low co-localization scores suggested that AGL42- and ERF/AP2-like TFs might not directly co-bind DNA with CBFs (Fig. 5b). Then, we checked the chromatin accessibility levels of the target regions of the 3 TFs. We found that, at 0 h, the chromatin accessibility of AGL42- and ERF/AP2-like TF target regions was substantially higher than that of CBF target regions, whereas this trend was dramatically reversed at 0.5 h (Fig. 5c). Moreover, genes located downstream of the target regions of these TFs did not overlap (Fig. 5d). Thus, the temporal reversal in chromatin accessibility suggested that AGL42 and ERF/AP2-like TFs might function upstream of CBFs during the early cold response. BLAST suggested that the AGL42 homologs in E. grandis were LOC120293628 and LOC104442219, and that the ERF/AP2 homolog is LOC120289249 (Fig. 5e; Supplementary Fig. S6; Supplementary Table S6). Importantly, the CBF4 promoter contains two AGL42 binding motifs and one ERF/AP2 binding motif (Fig. 5f). Notably, the CBF4 promoter exhibited an early chromatin-primed, or permissive chromatin state, and underwent a rapid increase in chromatin accessibility upon cold stress, with the dynamic accessible regions coinciding with the AGL42 and ERF/AP2 binding motifs. Collectively, we revealed a gene regulatory network underlying the rapid CBF-mediated response to cold stress in the shoot apices.

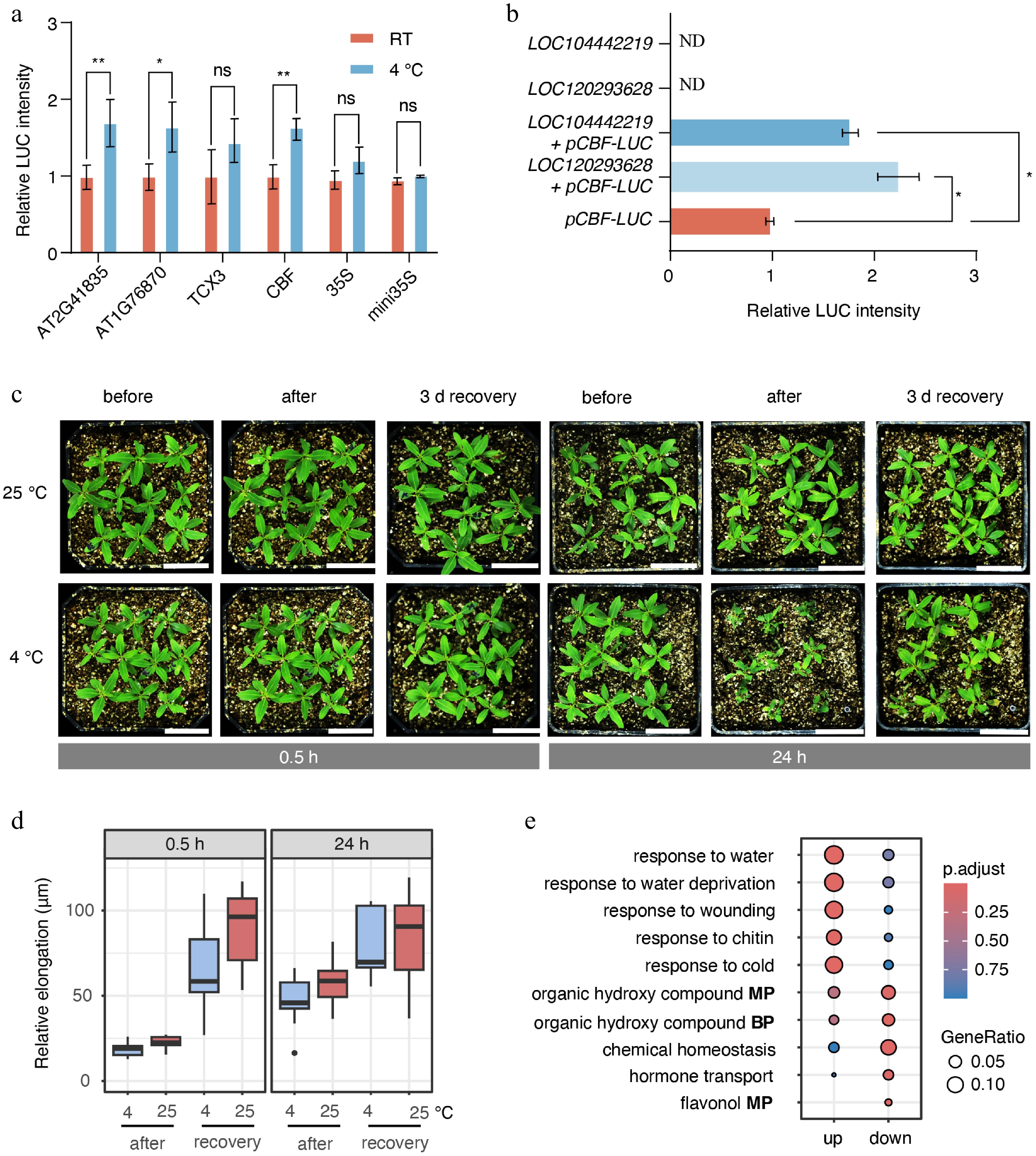
    • To assess the impact of transient cold stress on E. grandis, we validated four rapid cold-responsive motifs (0.5 h) identified from ATAC-seq, which exhibited clear sequence logos (Supplementary Fig. S4), using dual-luciferase reporter assays. All four motifs increased LUC activity, with CBF, AT1G76870, and AT2G41835 motifs showed significant induction (Fig. 6a). We next examined whether the putative AGL42 of E. grandis could activate CBF expression under cold stress. Furthermore, co-expression of two putative AGL42 (LOC120293628 and LOC104442219) significantly enhanced CBF4 (LOC104449076) promoter-driven LUC activity (Fig. 6b), confirming that AGL42 regulates CBF4 during cold stress.

      Figure 6. 

      Cold stress inhibited shoot apex growth. (a) Dual-luciferase assays were used to measure the activity of motifs identified from ATAC-seq data under 0.5 h cold-stress conditions. RT indicates room-temperature control. Statistical significance was evaluated using analysis of variance (ANOVA). p < 0.05 and p < 0.01 are indicated by * and **, respectively. (b) Interaction between the putative transcription factor AGL42 and the promoter of the putative CBF4 gene (LOC104449076). 'ND' indicates not detected. (c) Growth of E. grandis seedlings before cold stress, after cold stress, and after 3 d of recovery. Bar = 3 cm. (d) Relative elongation length after treatment and/or recovery compared with the pre-treatment status. (e) GO enrichment analysis of differentially expressed genes between the 0.5 h stress group, and the 0 h control group. BP indicates 'biological process'; MP indicates 'metabolic process'.

      We further examined changes in shoot apex size under cold stress and after a 3 d recovery period. It was not surprising that no significant change in shoot apex length was observed right after 0.5 h cold stress (Fig. 6c, d). However, after 3 d of recovery, shoot apex elongation was markedly inhibited by the prior cold stress (Fig. 6c, d). The 24 h cold treatment resulted in a clear suppression of shoot apex elongation immediately after stress exposure. These findings indicated that even short-term cold stress exerted a substantial disruptive effect on shoot apex growth and development in E. grandis.

      Furthermore, GO analysis of DEGs between the 0.5 h cold treatment and the 0 h showed that upregulated genes were predominantly enriched in stress-response–related processes, whereas downregulated genes were mainly associated with secondary metabolic processes and hormone transport (Fig. 6e). This suggests that the shoot apices rapidly downregulated secondary metabolic processes under cold stress to resist or adapt to the stress. These results further supported the existence of a rapid cold-responsive regulatory program in the E. grandis shoot apices.

      Overall, our study revealed that at the levels of chromatin remodeling and transcriptional regulation, a rapid cold-stress–responsive signaling network and its potential underlying mechanisms in the E. grandis shoot apex.

    • As a globally important commercial forest species, Eucalyptus species are strongly constrained by cold stress, which limits both their productivity and geographical distribution[7,39,40]. Unlike seasonally dormant temperate trees, Eucalyptus species are directly exposed to sudden cold waves during low-temperature seasons, often resulting in abrupt growth arrest and dehydration[68]. The transcriptional regulation networks within shoot apices are known to play a critical role in cold stress response and subsequent annual growth arrest[69]. Although previous studies have reported that chromatin states and gene expression are regulated by cold stress in woody species[70], to our knowledge, this study provides the first evidence that the shoot apices undergo highly coordinated chromatin and transcriptional reprogramming upon acute cold exposure (Figs 13). By integrating time-resolved ATAC-seq and RNA-seq, we elucidated the synchronized dynamics between chromatin accessibility and transcription (Figs 4, 5), revealing the regulatory logic governing the cold stress response in E. grandis.

      Notably, the rapid chromatin remodeling observed within 0.5 h of cold exposure in E. grandis shoot apices constitutes a classic hypersensitive stress response, which appears adaptive for non-dormant subtropical woody perennials (Fig. 7). While temperate trees have evolved to pre-establish dormant states to withstand predictable seasonal cold[4,7], E. grandis lacks an inherent winter dormancy mechanism. Consequently, it relies on near-instantaneous, genome-wide chromatin transitions to initiate signaling cascades upon sudden cold-wave exposure. This hypersensitive chromatin response was characterized by the immediate opening of ACRs associated with hormone and circadian signaling genes (Fig. 3d) and the rapid induction of core cold-responsive TFs, such as CBF4 (Fig. 2e), which collectively function as a critical 'early warning system'. This chromatin remodeling preceded and likely orchestrated subsequent transcriptomic shifts, ensuring the timely activation of downstream pathways in a species that cannot rely on developmental dormancy for cold survival.

      Figure 7. 

      Temporal hierarchy of chromatin accessibility and transcriptional regulation in E. grandis in response to cold stress.

      The biological significance of this rapid response was further substantiated by shoot apex growth phenotypes following recovery (Fig. 6c, d). Even a transient 0.5 h cold exposure—sufficient to trigger the initial wave of chromatin remodeling—led to a marked inhibition of shoot apex elongation; more prolonged 24-h cold stress resulted in sustained growth suppression. This phenotypic outcome establishes a direct link between early epigenetic hypersensitivity and physiological consequences: cold-induced rapid chromatin and transcriptional reprogramming creates a regulatory conflict between growth-promoting signals and stress adaptation. In this growth–stress trade-off, the prioritization of survival over vegetative growth redirects cellular resources to enhance resilience—a strategy precisely reflected by the temporal hierarchy of regulation defined in this study (Fig. 7).

      Cold stress has been reported to activate Ca2+ waves and trigger protein post-translational modification[71], while inducing pronounced metabolic reprogramming in rice[72]. Consistent with these findings, we observed that short-term cold exposure (0.5–2 h) significantly reshaped chromatin accessibility at loci associated with protein phosphorylation and metabolic processes (Figs 1f, 3d). Leveraging a high-resolution time-series design, we resolved the sequential dynamics of this reprogramming (Fig. 7). Within the initial 0.5 h, accessibility changes occurred most rapidly at hormone- and circadian-related genes. By 2 h, metabolic genes exhibited marked increases in accessibility, followed by cell cycle–related genes at 6 h. Prolonged exposure (12−24 h) predominantly affected genes associated with photoperiodic regulation, flowering, and nutrient-acquisition pathways. Interestingly, the chromatin dynamics of auxin-responsive genes were closely associated with the duration of stress, suggesting a regulatory role for auxin signaling in mediating cold tolerance[73].

      Our integrative analyses revealed that over 50% of differential chromatin accessibility events were associated with corresponding changes in gene expression (Fig. 4b, c), suggesting a robust and complex regulatory network. We found that the activation of the master regulator CBF may be linked to the basal expression of AGL42 and ERF/AP2 TFs in E. grandis shoot apices (Fig. 5). Dual-luciferase reporter assays validated this regulatory link: four rapid cold-responsive motifs (0.5 h) identified from ATAC-seq exhibited elevated luciferase activity at 4 °C. More importantly, two putative E. grandis AGL42 homologs significantly enhanced CBF4 promoter activity, directly confirming that AGL42 transcriptionally regulates CBF4 (Fig. 6a, b). The positive correlation and partial overlap of AGL42- and ERF-associated target regions suggest their potential coordinated regulation of shared chromatin loci during cold-induced CBF activation—a hypothesis requiring further direct experimental validation. These findings suggest that constitutively expressed TFs preconfigure the chromatin landscape of stress-responsive genes, enabling rapid transcriptional responses by bypassing the requirement for de novo TF synthesis. Functional validation of the AGL42CBF4 regulatory relationship not only confirmed the reliability of our chromatin and transcriptomic analyses, but also established a direct molecular link between constitutively expressed developmental TFs and rapid cold signaling activation in E. grandis shoot apices. These results further support the model that pre-existing chromatin accessibility at AGL42 binding sites in the CBF4 promoter provides a key molecular basis for the rapid cold response of this non-dormant subtropical species, effectively accelerating the stress signaling transduction.

      While this study provides a high-resolution temporal framework for understanding hierarchical cold signaling, further work is required to identify specific chromatin remodelers and define the precise roles of TFs in recalcitrant woody tissues—efforts currently hampered by the lack of stable E. grandis transformation systems. Nevertheless, these findings establish a fundamental molecular basis for elucidating cold adaptation and resilience in forest trees under increasingly volatile environmental conditions.

    • This study provides a systematic characterization of time-resolved chromatin accessibility and transcriptional dynamics in Eucalyptus grandis shoot apices under cold stress, unraveling the adaptive mechanisms of this non-dormant subtropical perennial. We demonstrated that cold stress triggered a rapid hypersensitive response governed by a hierarchical regulatory architecture, in which over 50% of dynamic chromatin accessibility regions correlated with differential gene expression.

      Crucially, we identified a pivotal regulatory relationship wherein the transcription factor AGL42 directly activated the core cold-responsive gene CBF4. The presence of pre-existing and rapidly accessible chromatin at the CBF4 promoter underpinned this near-instantaneous response, which was coupled with a growth–stress trade-off as a central adaptive strategy.

      This work addresses a critical gap in the epigenetic regulation of cold tolerance in woody perennials and provides a high-resolution multi-omics resource for the forest biotechnology community. The identified AGL42–CBF4 regulatory relationship offers novel targets for precision genetic improvement, while our methodological framework advances the application of ATAC-seq in recalcitrant woody tissues. Future research will focus on the functional validation of these regulatory relationships and the elucidation of auxin-mediated growth–stress trade-offs to inform targeted breeding. Collectively, this study establishes a fundamental molecular framework for cold adaptation in non-dormant subtropical species, providing a roadmap for the sustainable cultivation and genetic enhancement of Eucalyptus in cold-prone regions.

      • The authors confirm their contributions to the paper as follows: conceptualization: Ma L, Lin J; investigation: Li P, Zhang S, Liu X, Li J, Li L; formal analysis: Lin J; validation: Li P, Zhang S, Liu X; data curation: Lin J, Zhang S; resources: Wu W; supervision: Lu Z; funding acquisition: Ma L; writing − original draft: Ma L, Lin J; writing − review and editing: Ma L, Lin J, Yang D. All authors reviewed the results and approved the final version of the manuscript.

      • The raw reads from RNA-seq and ATAC-seq data that support the findings of this study have been deposited at the China National GeneBank DataBase (CNGBdb) with the Project ID: CNP0008637.

      • The authors thank Bo Li and Wenzhuo Yang for their excellent assistance with the experiments. This work was supported by the Eighth Phase of Fujian Forestry Seedling Science and Technology Research Project (Grant No. ZMGG-0808), the Fujian Agriculture and Forestry University High-level Talent Funding (Grant No. 11899001003), and the Forestry Peak Discipline Construction Project of Fujian Agriculture and Forestry University (Grant No. 72202200205).

      • The authors declare that they have no conflict of interest.

      • # Authors contributed equally: Peishan Li, Shasha Zhang

      • Copyright: © 2026 by the author(s). Published by Maximum Academic Press, Fayetteville, GA. This article is an open access article distributed under Creative Commons Attribution License (CC BY 4.0), visit https://creativecommons.org/licenses/by/4.0/.
    Figure (7)  References (73)
  • About this article
    Cite this article
    Li P, Zhang S, Liu X, Li J, Li L, et al. 2026. Chromatin accessibility dynamics and a hierarchical transcriptional regulatory network for shoot apex cold stress in Eucalyptus grandis. Forestry Research 6: e012 doi: 10.48130/forres-0026-0011
    Li P, Zhang S, Liu X, Li J, Li L, et al. 2026. Chromatin accessibility dynamics and a hierarchical transcriptional regulatory network for shoot apex cold stress in Eucalyptus grandis. Forestry Research 6: e012 doi: 10.48130/forres-0026-0011

Catalog

    /

    DownLoad:  Full-Size Img  PowerPoint
    Return
    Return